北京2022年冬奥会迎来开幕倒计时30天,为充分发挥党员先锋模范作用,引导广大群众争当“传播冬奥知识,弘扬奥运精神”的宣传员,营造和谐美丽健康文明的冬奥氛围。1月5日下午,张家口市宣化区志愿服务联合会组织志愿者到南大街街道开展“相约冬奥——扛红旗、当先锋”冬奥知识宣传普及活动。


活动中大家热情高涨,虽然天气寒冷,但丝毫不影响大家的热情。志愿者们向市民分发冬奥知识宣传单,详细介绍了2022年北京冬奥会申办进程、主题口号、比赛场地、冬奥会项目设置,以及会徽、吉祥物、火炬设计理念等知识。同时,志愿者们还向市民深入宣传了张家口家乡悠久的历史文化和美丽的人文景区等,更是掀起了广大市民助力冬奥会的热潮,激发了爱国爱家的热情。
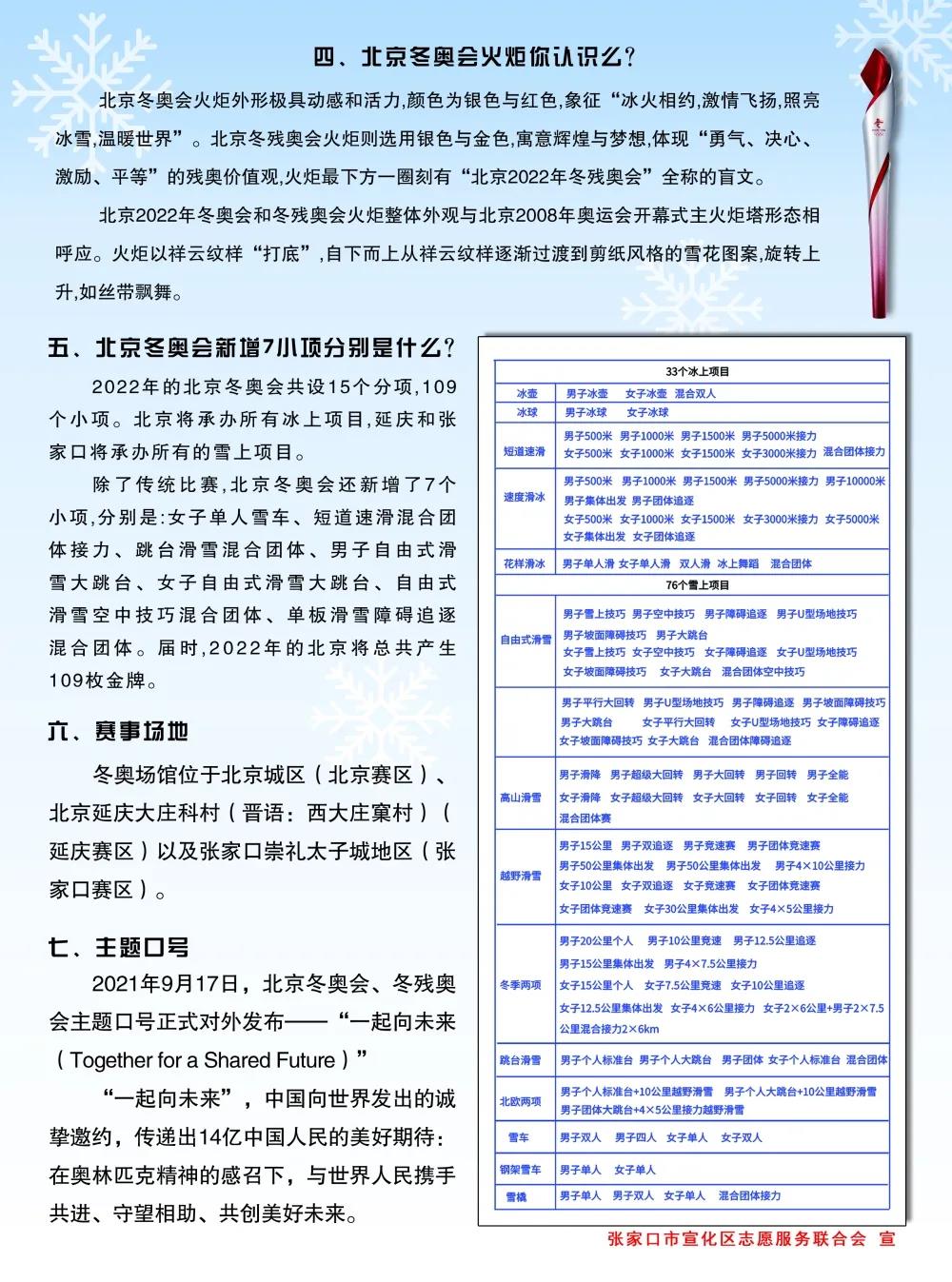
通过此次活动,志愿者们纷纷表示,要努力掌握奥运知识,积极参加冰雪运动,提升专业服务能力,展现“家门口办冬奥”的自豪感和积极昂扬的风采,为服务家乡、宣传家乡的冬奥盛会奉献自己的力量。活动最后,宣化区志愿服务联合会全体志愿者对2022年北京·张家口冬奥会表达了深情的祝福。