当前位置:首页 > 机构动态
张家口市工商联为爱战“疫” 不舍昼夜,防疫物资得保障
发布时间:2020年2月9日点击量:977

疫情就是命令,防控就是责任。在防疫工作刻不容缓、防疫物资“一罩难求”的紧要关头,张家口慈善义工联合收到市工商联捐款270万元。异地企业家闻令而动、听令而行,市工商在抗疫物资供应保障行动中当先锋、打头阵,用实际行动彰显了异地企业家心系家乡、勇于履行社会责任的担当和大爱。


____

       北京张家口企业商会常务副会长张苏在美国心系张家口疫情防控工作,从大年初二起,不分昼夜为我市筹备医疗物资,不惜专门从美国飞到韩国现场询价、查验防疫物资,经过个人努力共筹措医疗防护眼镜1.25万个、橡胶手套7.6万双、洗手消毒液56箱、医用隔离防护服10000套,总价值高达349.28万元。张家口泉州商会秘书长李东鸿帮助筹备消毒酒精20吨,深圳张家口商会副秘书长刘庆平,上海张家口商会副会长李步升,北京张家口商会副秘书长牛秀清,张家口互联网协会会长吕继军,张家口慈善义工联合会党委书记、会长贾庆贺,张家口新闻中心主播谈雪等通过自身资源和渠道,千方百计联系我市急需的防疫物资货源,每天沟通联系到半夜甚至到次日凌晨一到两点,想尽办法从国内外采购口罩、防护服等紧缺物资,支援一线防疫。目前通过张家口慈善义工联合会平台采购医用防护眼镜1.25万个、各型口罩16.64万个、医用一次性橡胶手套7.6万双、医用洗手消毒液56箱、84消毒液304桶、医用防护服8000件、手持测温枪600个、医用消毒酒精20吨,总采购金额达270.8万元

       “我们因为有了这样的平台才有机会为家乡做点力所能及的事情,我们好多人常年在外,但是心始终挂念着家乡,因为我们的根在家乡!”北京张家口企业商会常务副会长张苏这样说。





       张家口慈善义工联合会党委书记、会长贾庆贺说,“关键时期,能有机会付出就是幸福的!”这些朴实的语言透出满满的爱与正能量。

       灾难不常有,爱心总会在。大家的每一句话都散发着光芒,感动着彼此,我们想说:“有你们,我们无往不胜!为爱战‘疫’,我们共同努力!”

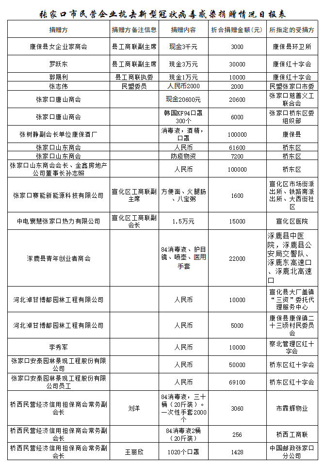
       截止目前,我市各级工商联、商会和民营企业家累计捐款捐物折合人民币1063.7505万元

     

      2月8日,收到捐款捐物共计63.3544万元

       附2月8日捐赠明细:

_


地址:张家口市经开区朝阳西大街凤凰城15A号楼 电话:18631388015 邮编:075000 邮箱:zjkcsyg@163.com
   版权所有:张家口慈善义工联合会   冀ICP备18023792号-1     冀公网安备13070902000420号