当前位置:首页 > 机构动态
大学生专委会各地志愿者积极投入到疫情战役中
发布时间:2020年2月10日点击量:1136

 2020年1月以来,于武汉爆发的新型冠状病毒感染的肺炎疫情牵动着祖国各地所有同胞的心。各地高度重视,为了这场没有硝烟的战役早日取胜,积极采取行动,做好疫情防控工作。

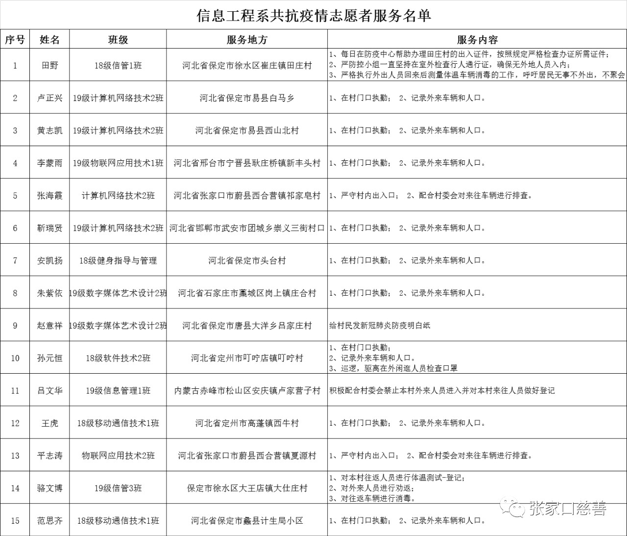
        与此同时,我们大学生专委会的志愿者们也在各自家乡,挺身而出,发挥着自己的作用。大家也因为能够参加到抗击新型冠状病毒感染的肺炎疫情防控工作中,大家都感到无比的激动和光荣!





志愿者们每日在防疫中心帮助办理田庄村的出入证件,按照规定严格检查办证所需证件。为了使进出人员不被漏查,有效防止不明身份的居民擅自进入,虽是严冬,但严防控小组一直坚持在室外检查行人通行证,确保无外地人员入内,并严格执行外出人员回来后测量体温车辆消毒的工作,呼吁居民无事不外出,不聚会。在村门口执勤,记录外来车辆和人口,配合村委会对来往车辆进行排查。禁止本村外来人员进入并对本村来往人员做好登记,对本村往返人员进行体温测试-登记.对外来人员进行劝返.对往返车辆进行消毒。


      疫情到来,我们不怕,青年人必须担当起来,在保护好自己的同时,义务为父老乡亲站好村口第一岗!也相信在举国上下齐心协力众志成城的今时,这场没有硝烟的战役一定很快会取胜!

地址:张家口市经开区朝阳西大街凤凰城15A号楼 电话:18631388015 邮编:075000 邮箱:zjkcsyg@163.com
   版权所有:张家口慈善义工联合会   冀ICP备18023792号-1     冀公网安备13070902000420号