当前位置:首页 > 机构动态
【让爱飞翔】助学飞翔 感恩同行
发布时间:2024年5月4日点击量:1300

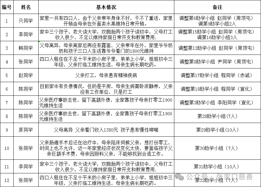
      在经过40天前期走访后,我们最终确定了12位需要帮助的同学。现在,这12位同学都已经成功得到了资助。这是我们共同努力的结果,也是大家爱心的体现。


     为了更好地开展助学工作,我们对原有的7个助学小组进行了调整,并新建了5个助学小组。在建组的同时,我们也与各组的组长进行了沟通,确保他们能够更好地组织和推动助学工作的开展。


     在此,感谢大家一路以来的相伴和支持!我们已经携手走过了15年的助学之路,这段时间里,我们一起经历了许多困难和挑战,但也一起见证了许多温暖和希望的事情发生。在过去的15年里,我们共同筹集了大量的资金和物资,为贫困学生提供了学费、书籍、衣物等必要的支持。我们还组织了各种形式的志愿者活动,帮助学生们克服困难,实现自己的梦想。正是因为有了大家的支持和信任,我们才能够坚持下来,不断为更多的困境家庭点亮希望之光。


 积小善,成大爱。让我们继续携手同行,用爱心传递温暖,用真情托举希望。我们相信,只要团结一心,共同努力,我们的助学工作将会取得更大的成绩,为更多的困境家庭带去希望和改变。


编辑:李亚楠
审核:李长明
来源:让爱飞翔志愿服务队

地址:张家口市经开区朝阳西大街凤凰城15A号楼 电话:18631388015 邮编:075000 邮箱:zjkcsyg@163.com
   版权所有:张家口慈善义工联合会   冀ICP备18023792号-1     冀公网安备13070902000420号