当前位置:首页 > 机构动态
【公益课堂】慈善资源“抱团”资助新玩法:共建式慈善有这些模式
发布时间:2024年6月30日点击量:2098

共建式慈善是汇集或引导多方资源参与长效慈善行动的方式,是近些年的新趋势。北京七悦社会公益服务中心发布的《催化慈善变革——中国共建式慈善潜力研究》报告(以下简称“报告”),对共建式慈善的内涵以及运作中的节点问题进行深入研究,探索了中国共建式慈善的潜力以及可行的落地策略。


本文摘录了报告中关于共建式慈善的概念、参与主体、优势,共建式慈善的模式和中国共建式慈善的行动策略建议的部分内容。文末可下载完整版报告。


1

共建式慈善的概念、参与主体和优势



定义


共建式慈善(Collaborative Philanthropy)是一种有效汇集或引导多方资源参与的慈善行动。其各方行动主体聚焦社会议题的长效解决机制,协同多类参与方,基于共同愿景、战略共识,开展系统行动、共创可持续的社会价值。


在全球范围内,共建式慈善的形式包括“资金(funds)”“联合体(collaboratives)”或“平台(platforms)”等。共建式慈善的形式多样,结构灵活,但目标一致——实现慈善资源合作聚力,解决社会问题。


共建式慈善的核心理念:



共建式慈善的参与主体


共建式慈善是一个开放体系,可以有不同的组织形式、决策机制和运作模式。它涉及各类主体,包括慈善资助方、运营管理团队、受资助的执行机构等,也可能包括政府部门。



要激活上述主体,还需要政府、研究机构、行业中间组织和国际双边或多边组织等相关方外部支持环境,其行动包括但不限于鼓励或引导大额捐赠者进行捐赠、开展行业倡导、促进领域对共建式慈善的探讨、开展基础设施建设、提供配套孵化资金等。






共建式慈善的优势


从中国的行业视角来看,共建式慈善在推动长期解决社会问题方面的优势尤为重要。通过国际案例研究和国内外访谈,我们发现,共建式慈善或许能进一步促进现有中国公益组织的发展,提高其在资源整合和议题深度推进方面的能力,从而更好地应对复杂多变的社会问题。


值得中国公益行业关注的四个优势:


1. 促进形成议题战略和系统行动

  • 提供系统视角使议题解决方案更深入全面

共建式慈善的运作方式能够提供系统性的议题解决视角,让各相关方能够以系统性的思维方式去看待社会问题,并以合作而非竞争的关系开展高效行动。




  • 使行动战略方向更符合社会问题解决的需要

邀请相关议题的各个相关方参与共建,共同描绘,一起制定战略并开展行动,尽管在初期需要更多时间,但最终的结果可能更加符合社会的实际需求。

2. 整合协调多方资源


向上滑动阅览


  • 专业的共建式慈善更有机会获得多年、稳定、非限定的捐赠承诺


共建式慈善的运营团队通常在相关议题领域拥有丰富的实践经验与知识储备,并建立专业口碑和资源网络。由于共建各方对发起方和运营团队的专业能力和信誉有一定的信任基础,他们会更愿意将慈善资源投入到共建式慈善中。这种共建的方式可以提高效率、增强效果,并提升捐赠者的信心和继续参与公益的积极性。




  • 共建式慈善聚合专业领域的专家、专业知识和其他资源


共建式慈善不仅能聚合资金,还能聚合其他类型的资源,如专家、企业渠道等,最终形成一个学习和行动的共同体。



3. 提高资助有效性


向上滑动阅览


  • 共建式慈善的专业团队能够帮助捐赠人提高资助效率


共建式慈善汇聚了各领域的专业人士,他们可以对议题进行深入研究和尽职调查,并向受助方提供技术和能力支持。此外,运作良好的共建式慈善可以提供更易于管理的财务系统、捐赠管理系统、数字平台、强大的宣传体系以及针对议题的持续效果评估和学习积累。对于捐赠人或机构来说,通过共建式慈善捐赠,尤其是在他们不熟悉的领域,能够显著提高资助效率。




  • 共建伙伴的专业知识、技能和资源能提升捐赠的有效性


共建式慈善的合作伙伴具备在复杂议题领域(如气候变化等)的专业知识,能够为其他共建伙伴提供议题洞察、专业能力和社会资源网络。通过协作解决相关议题中必须解决的关键问题,共建式慈善能够显著提高捐赠的有效性。




4. 支持行业生态发展


向上滑动阅览


  • 系统性议题思维形成长期可持续资助


共建式慈善在思考议题战略和系统性思维方面具有优势。当相关方对一个议题进行系统性思考后,往往会发现短期项目的效果有限,因此需要进行更深入的研究、支持行业基础建设、孵化专注于解决不同干预环节的组织,以及培育基层服务机构等,进而形成长期的资助策略。


  • 捐赠人培育是社会组织和捐赠人双方的需求


在公共领域中,捐赠人和受捐组织之间经常出现难以沟通、无法相互理解的困境。共建式慈善注重于议题共建,捐赠人作为共建的重要伙伴之一,可以参与到议题的学习中去,在交流学习中加深对社会议题的理解,自主地成长为稳定和专业的捐赠人。同时,社会组织也能在与捐赠人互动的过程中,更加理性地看待项目成效,进而提升自身能力和社会影响力。




  • 当捐赠人更理解解决社会问题的复杂性时,其对风险资助的包容性更高


Bridgespan对参与共建式慈善的大额捐赠人(指年资助金额超过2500万美元)进行了访谈调研,发现他们对行业生态的风险资助持有很高的包容性。有些人在资助项目时会设定固定比例用于实验性项目和行业学习用途,而有些人则更主动地资助行业创新和生态建设。 


2

共建式慈善的模式


在共建模式中,人们可能使用不同的术语来描述不同程度的参与。从广义上来说,行业共创和多家联合行动等都可以称之为共建式慈善;从狭义上来看,只有深度的资源整合并回应社会议题的模式才能被视为典型的共建式慈善。



在“共建式慈善”这一概念提出之前,中国的公益组织已经在不同程度上进行了本土化的共建探索,形成了自身特色,并展示了推动共建式慈善进一步发展的潜力。


从广义的角度来看,中国行业中存在不同类型的共创和共建。这些类型可以大致划分为以下谱系:一端是以信息或知识交流为主要形式的行业学习共创,另一端则是更深度地卷入共建一个资源整合平台。若以“资源聚合共建”作为标准,联合资助和共建合作可以被视为较为典型的“共建式慈善”,而其他模式则具有发展成共建式慈善的潜力。



行业共创


行业共创指资助者或机构通过交流、共创等方式提升对议题的认知,促进行业整体达成共识的一种松散但十分开放和自由的方式。


这种方式在中国公益细分议题领域已经出现得比较频繁,例如在阅读推广、儿童美育、工业污染和垃圾分类等方面都有实践,行动者包括心和公益基金会、浙江致朴公益基金会和万科公益基金会等。资助者圆桌论坛(CDR)也在多个领域做了议题方面的共创行动。


联合行动


联合行动指各机构共享或互补战略开展行动,持续交换想法,针对一致的社会目标进行不同程度的联合行动。联合行动是在共创基础上更进一步,其能够开展联合行动在形成系统性变革、扩大社会倡导力度、降低成本等方面均有优势。例如,中国乡村发展基金会的美好学校行动将乡村学校的需求进行“打包递送”,联合专业机构共同进入一个县开展对学校各个方面的综合干预。再如融合中国的心智障碍领域平台,在全国各地发声相互响应,形成对国内心智障碍群体的整体推进。


联合资助


联合资助指资助方共同支持某项倡议或目标,进行协同资助。联合资助是在联合行动基础上更进一步,开始吸纳多方资源,可能是简单的资金聚合,也可能是深度互动的合作。最终,这种联合资助的模式将形成平台,促进各方联合开展行动。例如,多家科技龙头企业发起的开放原子开源基金会、中国发展研究基金会的“中国儿童发展基金”等都是联合资助的典型案例。这种联合资助体系已经逐渐具备了共建式慈善的特点。


共建合作


共建合作是典型的共建合作慈善。它将多个资源方的资源集中到一个平台上,以系统化的方式支持某一议题。一些组织已经认识到,在一些重大议题上需要多方共同参与才能够彻底解决问题,或者共同参与的过程本身就是一种价值。相较于联合资助,共建合作更进一步,其治理决策和行动机制更为深入,例如多家机构或捐款人发起成立的北京市企业家环保基金会、西安市乡村发展公益慈善基金会和深圳国际公益学院等都有共建思路在其中,而北京病痛挑战基金会已经将共建思路应用到罕见病议题。


3

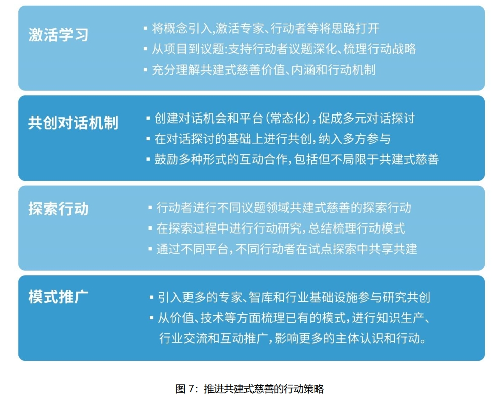
中国共建式慈善的行动策略建议


目前,中国公益领域推进共建的起点不应该是从资源的视角切入。这种视角可能会在初始阶段就设定一个过高的门槛,甚至可能变成为了资源聚合而共建,容易陷入资源分配的权力争夺之中。在中国开展共建,或应从社会议题的视角切入,资源基于社会议题推进的脉络而聚合。


共建式慈善的推进需要结合当前公益组织的实际状况来展开。其中涉及的主要方面包括:激活学习、创建共创共同体、探索行动和模式推广等,这些行动是相互关联的。同时,将现有公益行动模式从单一项目式转向议题深入式的行动也贯穿其中。共建本质上是一种思维理念和行动方式的转变。



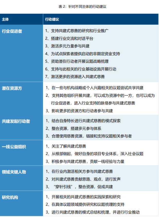
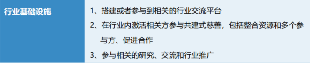
对于不同主体的行动的建议


推进共建式慈善需要行业促进者、行动方和研究机构等不同主体发挥各自特长进行共建。



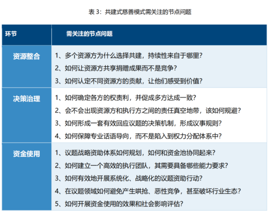
共建式慈善模式需要关注的节点问题


在行动过程中,我们需要深入探讨共建式慈善的各个方面,包括资源整合、治理决策、议题研究和资助行动、项目效果与影响评估等。总体而言,在共建式慈善运作模式探索中,需要回答以下关键问题:



共建式慈善的管理与效果评估关键点


共建式慈善在资金使用和管理过程中,需要有一种更为长远、系统的管理与评估体系,这个体系有如下特点:




在中国,共建式慈善的发展具有巨大潜力和现实意义,可以为中国公益慈善事业注入新的动力,推动社会创新和进步。

地址:张家口市经开区朝阳西大街凤凰城15A号楼 电话:18631388015 邮编:075000 邮箱:zjkcsyg@163.com
   版权所有:张家口慈善义工联合会   冀ICP备18023792号-1     冀公网安备13070902000420号